产教深度融合,助力产业聚变——2024全国产教融合首展在深圳成功举办
- 来源:
- 2024-11-18
11月14日至16日
由深圳工业总会主办
深圳工业总会产教融合发展委员会承办
深圳市中元产教融合科技有限公司
深圳市前海世贸国际展览有限公司执行的
第二十六届高交会产教融合展暨资源对接大会圆满举办!
全国产教融合首展亮相高交会

第二十六届中国国际高新技术成果交易会(简称:高交会)11月14日至16日在深圳开幕,作为“中国科技第一展”,吸引了来自全球100多个国家和地区的近5000家知名企业、院校与国际组织参展参会,专业观众达40万人次。产教融合展为高交会首次设立。
为深化教育、科技、人才培养机制一体改革,强化产教融合、科教融汇、职普融通,推动中国产教融合创新发展,构建高质量人才培养体系,高交会首次设立产教融合展,通过聚集国际国内产教融合要素资源,搭建国际国内产教融合交流合作平台,集中展示产教融合最佳方案与成果,共同探索未来产教融合最优解决方案、实施路径、保障措施。

北京大学、清华大学、复旦大学、深圳大学、南方科技大学、中国计量大学等近100所国内高等院校, 北京劳动保障职业学院、广东技术师范大学、广东轻工职业技术大学、宜宾职业技术学院 、湖南高速铁路职业技术学院、顺德职业技术学院、珠海科技学院等近100多国内职业院校、技师院校,以及SRVE丝路职业教育国际标准化认证组织、法国勒芒大学、法国MBS商学院、IPAG 巴黎高等商学院、斯里兰卡首都大学等20多家国际组织及大学参展,鄂尔多斯电力冶金集团、力合科创、欣旺达、元学科技、华龙讯达、科通技术、中元产教融合、广东职教桥、逸马科技、深圳工业总会产教融合发展委员会、全国金融科技行业产教融合共同体等50多家产教融合型企业和专业服务机构积极参展。海内外共有650多所高等院校、职业院校和技师学院、科技企业参会,展会集中展示产教融合的成功方案与成果,并促使各方力量进一步推进产教深度融合的创新实践。

产教融合与科教融汇论坛:经验总结与前沿探索

11月14日,以“产教深度融合,助力产业聚变”为主题的产教融合与科教融汇论坛成功举办。

广东省人民政府资深参事、深圳市政协原副主席、深圳工业总会荣誉会长张效民,广东省产教融合促进会执行会长、广东轻工职业技术大学原校长卢坤建,原全国总工会冶金建材工会主席刘建新,国家发展和改革委宏观经济杂志社产教融合课题组副组长单单,《中国工业报》社执行总编辑周志懿,中国民族文化艺术基金会理事长白国庆,国家行政学院(香港)CAGA主席石柱,深圳工业总会秘书长王奕苹等领导和嘉宾出席并分别致辞,来自院校、协会、企业、产教融合生态伙伴共500余人参加论坛。

在主题论坛上,国家行政学院(香港)CAGA主席石柱以国际视野分享《产教融合:香港可发挥重要作用》;国家发展和改革委宏观经济杂志社产教融合课题组副组长单单提出《产教融合——服务地方经济发展的有效路径》;《中国工业报》社执行总编辑周志懿以新视角探讨《汇聚新质动能,助力产教融合》;宜宾职业技术学院党委书记林世全阐述《职业教育由学校内循环到融入经济社会大循环的嬗变》;湖南高速铁路职业技术学院党委副书记、院长姚方元以《“五融五化”推进高质量产教融合——湖南高铁职院产教融合模式创新与实践》畅谈学院发展经验;湖南信息职业技术学院党委委员、副院长谭立新从院校视角分享《深化产教融合,加速职业教育高质量发展》;广东技术师范大学科研处副处长黄涌聚焦科技创新《坚持一个创新两个转化,加快知识产权赋能高校》;广东轻工职业技术大学校企合作中心主任罗斌华《以“一体两翼”推动产教融合走深走实》展示学校累累硕果;粤港澳大湾区(佛山)先进制造业国家卓越工程师创新研究院院长、佛山大学副校长卢清华以《新时代卓越工程师培育探索》带来全新模式经验之谈;欣旺达电子股份有限公司党委书记、总裁助理、培训中心总经理尹庆玲精彩分享《赋能新质生产力产教融合型企业的创新探索与实践》;广东职教桥数据科技有限公司方泰之阐述《AIGC促进产教融合,赋能专业内涵提升的探索实践》;华龙迅达电气技术(深圳)有限公司副总经理赵东介绍《自主工业软件在具身智能生产线的应用与实践》;深圳市元学科技有限公司毕晓峰结合重大项目分享《产教融合与校企合作:用科技与技能赋能高质量充分就业》;北京四梯科技有限公司董事长彭大海以深厚实践经验畅谈《以测评为抓手,促进智能硬件专业产教融合与科技融汇》;SRVE-丝路职业教育国际标准化组织秘书长张嘉茜以《颠覆性创新的构想与实践科技赋能“中文+职业教育”助力实现全球可持续发展目标》为题分享国际合作经验。

十五位嘉宾的演讲精彩纷呈,不仅代表了大型企业集团、职业院校、高等院校、科研机构以及专业服务机构等多元化的产教融合主体,也涵盖了科技创新、国际合作等产教融合新要素,分享了各自在产教融合领域的实践探索与成果,并对产教融合的现状与未来趋势进行了富有洞见的交流与展望,赢得了现场嘉宾的高度赞誉和热烈反响。
颁奖仪式:成果展示与荣耀时刻
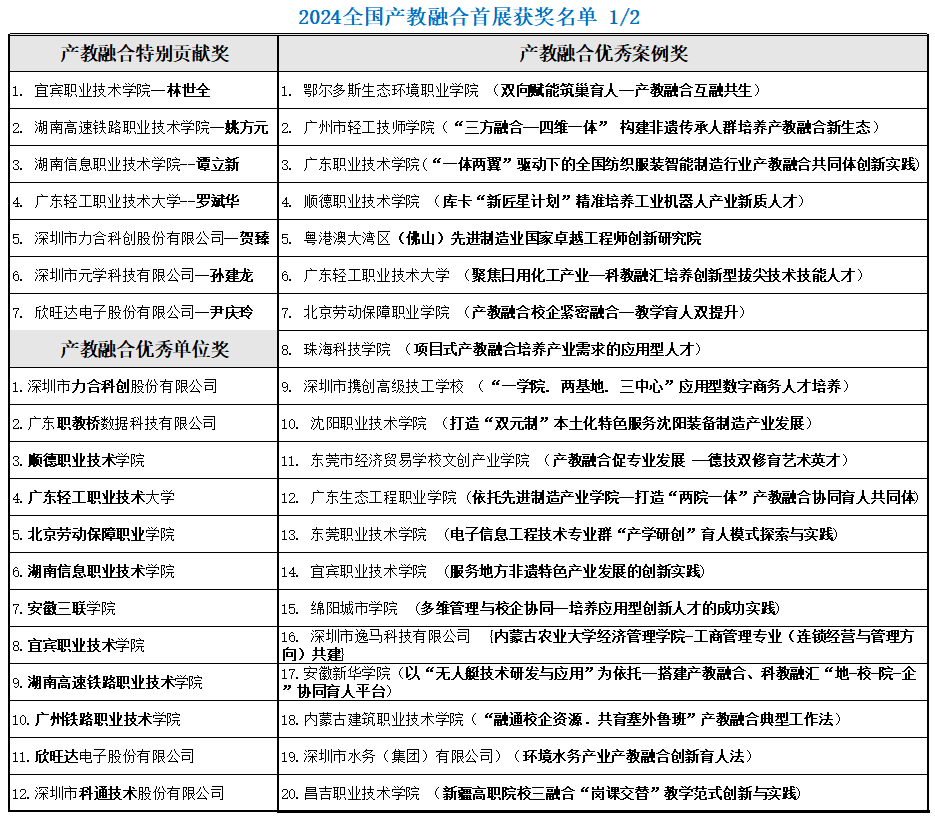
为激励创新与合作、树立榜样、提高社会认可度、促进资源共享、强化人才培养、推动政策落地,本次产教融合展设立8类奖项,参展参会的院校、企业、科研机构、行业组织都踊跃申报。为确保评选的相对权威性和专业性,评选由高交会产教融合展组委会与深圳工业总会产教融合发展委员会联合主持。评审委员会汇集了教育专家、企业代表和行业专家,制定了评审标准和流程,经过严格的申报、初审、复审、专家综合评价及终审等环节,从320多份申报材料中评选出61个奖项,充分展现了产教融合领域的广泛参与和高水平实践。

11月15日下午,组委会举办颁奖仪式。宜宾职业技术学院党委书记林世全,湖南高速铁路职业技术学院院长姚方元,湖南信息职业技术学院副院长谭立新,广东轻工职业技术大学校企合作中心主任罗斌华,深圳市力合科创股份有限公司总经理贺臻,欣旺达电子股份有限公司党委书记、总裁助理尹庆玲,深圳市元学科技有限公司总经理孙建龙获得产教融合突出贡献奖。(其它奖项见附表)


先行先试,开启产教融合新篇章
全国产教融合首展由深圳工业总会、广东省产教融合促进会联合主办,按照“政府主办,市场运作”的模式,由深圳工业总会产教融合发展委员会、深圳市中元产教融合科技有限公司、深圳市前海世贸国际展览有限公司联合承办。
本次产教融合展立足湾区、服务全国、辐射世界,凭借其独特的定位和资源优势,成功搭建了一个引领产教融合潮流、促进多方共赢的重要舞台,推动产教融合展逐步成长为行业内具有重要影响力的年度盛会,为我国乃至全球范围内的产教融合发展做出了积极贡献!
展望未来,产教融合大有可为
随着科技的发展和社会的需求变化,产教融合的重要性日益凸显。产教融合展不仅为参展方提供了一个展示自身实力的机会,也为各界人士提供了一个交流思想、寻找合作伙伴的宝贵平台。相信通过大家的共同努力,定能开创出一条适合中国特色的产教融合发展之路。
- 上一篇:凝聚合力 同向发力丨中国-东盟产
- 下一篇:深圳工业总会第六届理事会第四次





